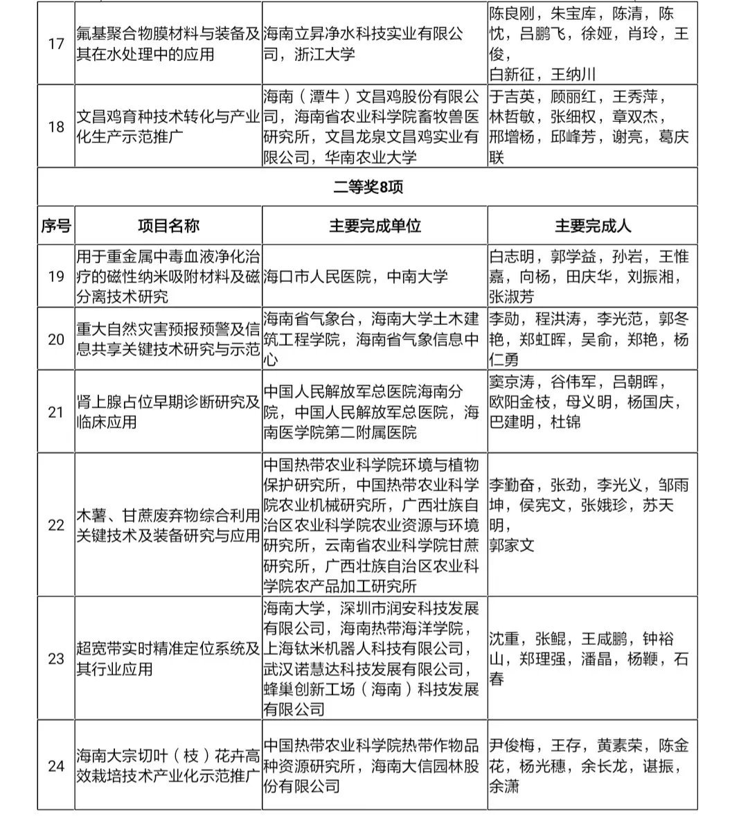
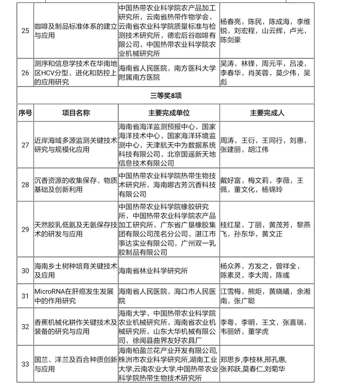
日前,海南省政府印发了《海南省人民政府关于2018年度海南省科学技术奖励的决定》,获奖项目35项,其中一等奖5项、二等奖12项、三等奖17项,国际科学技术合作奖1项。获奖项目主要分布在农林牧渔业、制造业、电子信息、科学研究和技术服务、卫生和社会等领域,紧密结合海南经济社会发展,多学科交叉整合、联合攻关,自主创新能力和总体水平呈上升趋势。
据了解,2018年度海南省科学技术奖采取自由申报方式申报。项目评审采取专业评审组评审和省奖励委员会评审方式。专业评审组聘请47名外省专家,对项目申报材料认真审阅,充分讨论酝酿,按比例无记名投票,推荐获奖项目;省奖励委员会采取项目汇报、答辩、委员会成员记名投票方式,按得票顺序确定等级。评审结果经过公示、省科技厅复核、报省人民政府批准等环节,每个环节都设定具体条件和明确要求,环环相扣,评审奖励科学规范,公正透明,体现海南省科技创新发展战略和奖励政策导向。






